Engine Controls Schematics: 2001 Chevrolet Camaro
| Figure 1: |
Power and Ground |
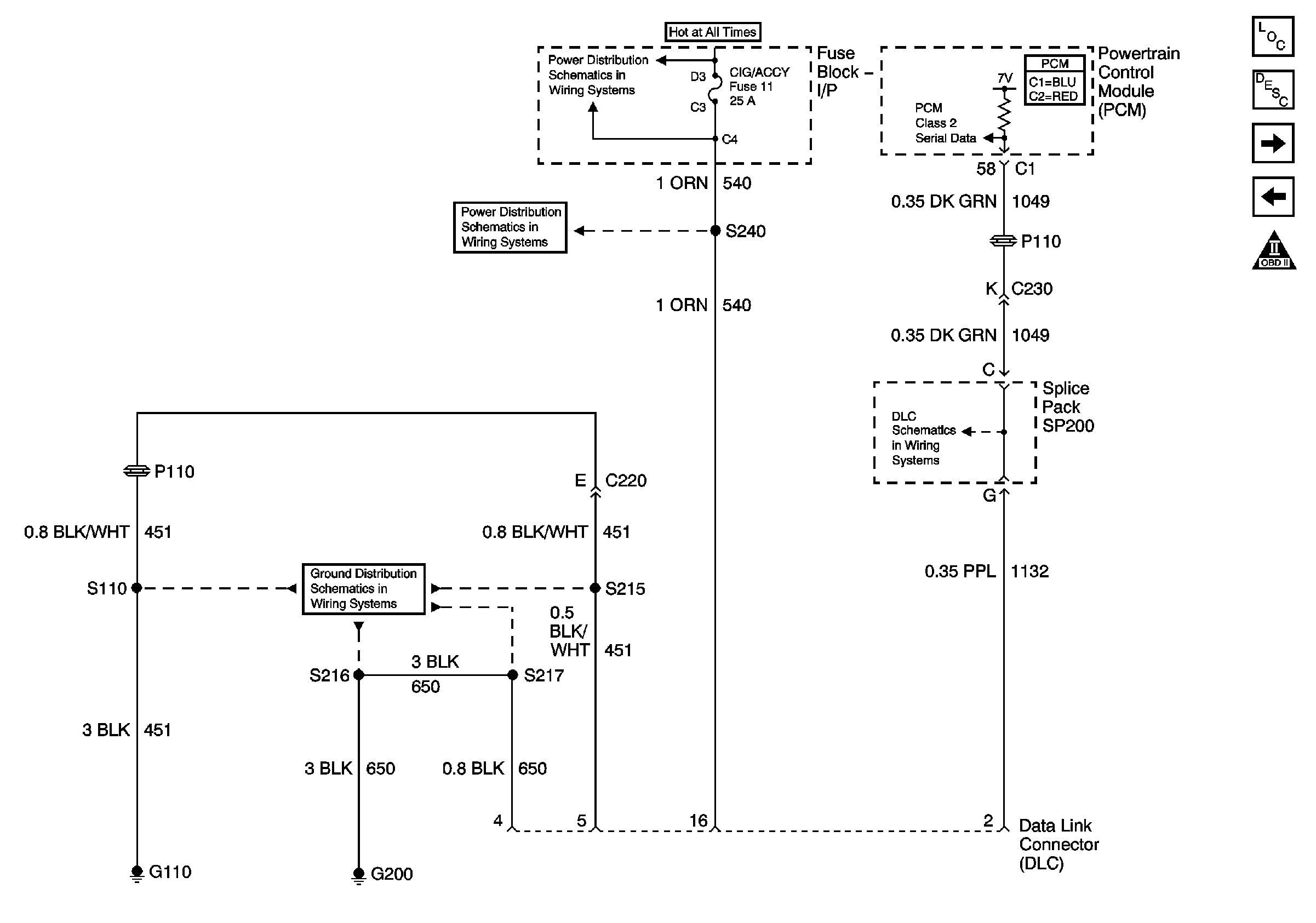
| Figure 2: |
Data Link Connector |
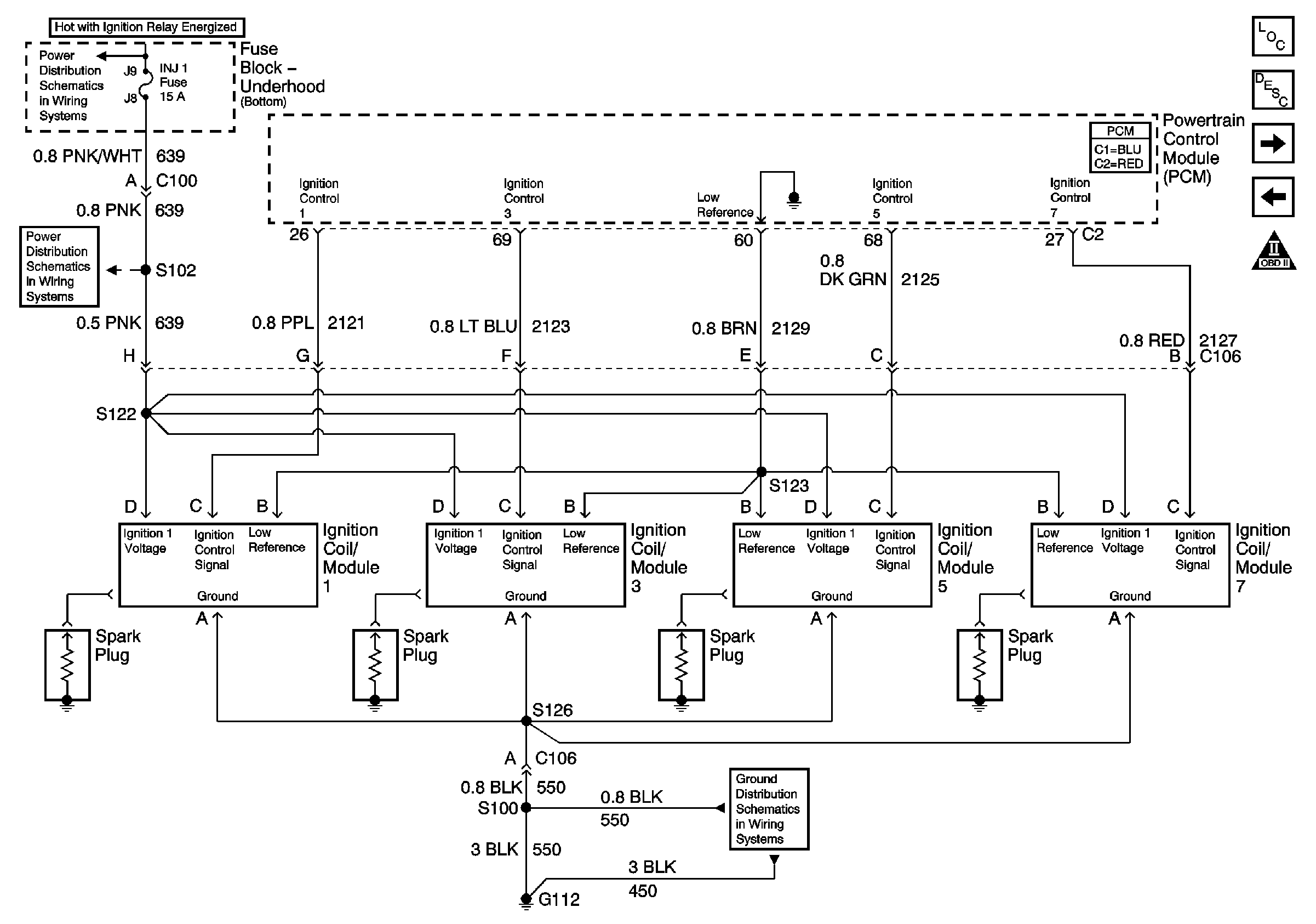
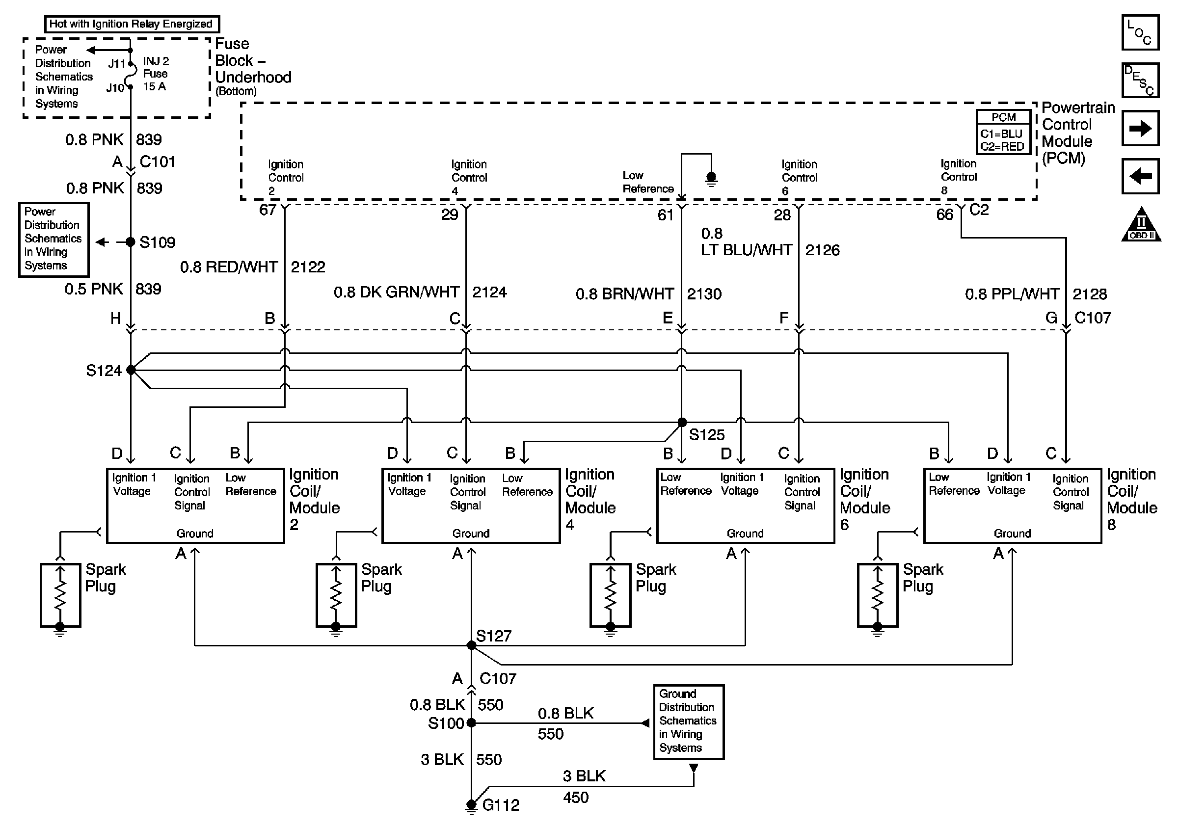
| Figure 3: |
Ignition Modules/Coils, Bank 1 |
| Figure 4: |
Ignition Modules/Coils, Bank 2 |
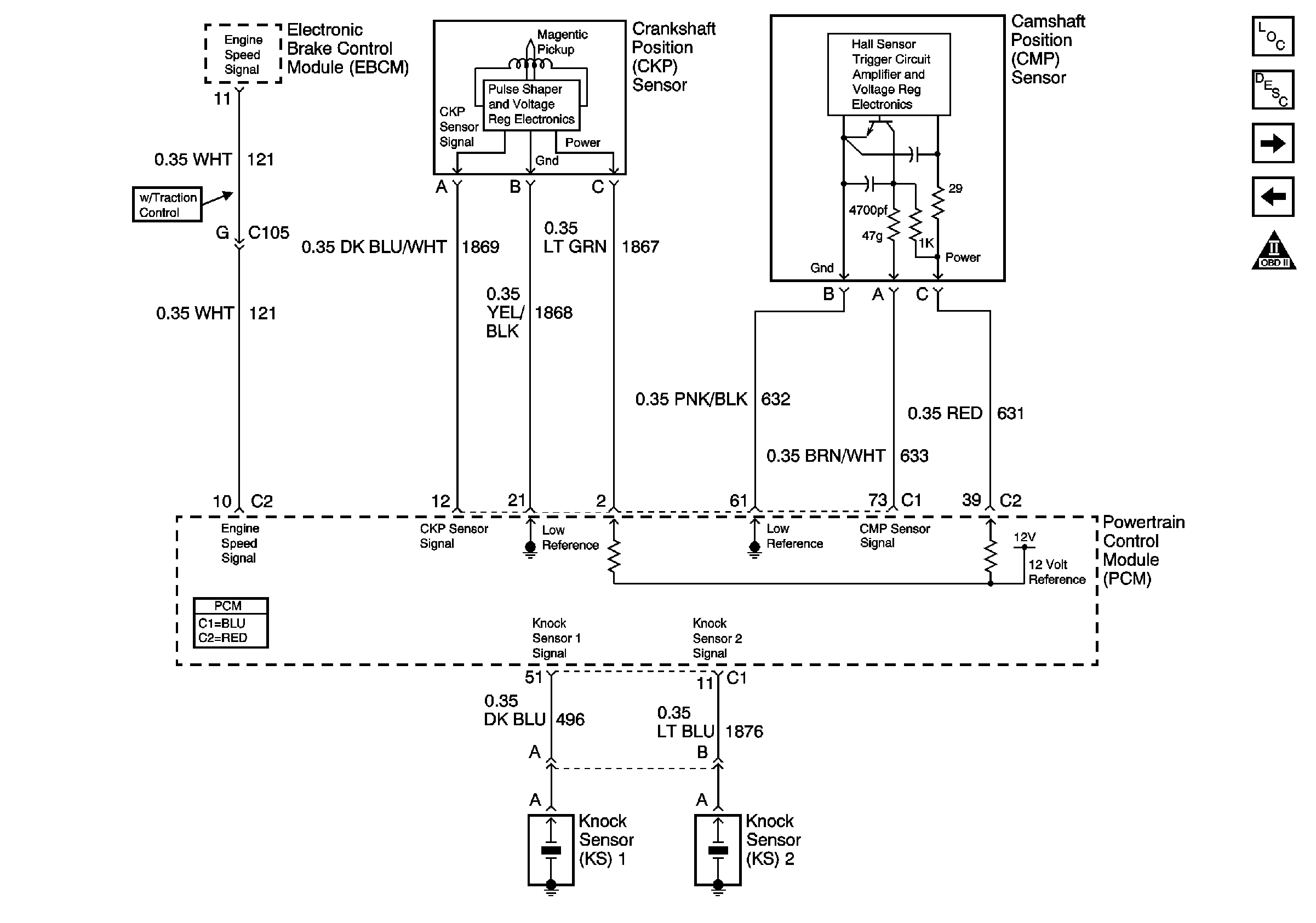
| Figure 5: |
Camshaft Position Sensor, Crankshaft Position Sensor, and Knock Sensors |
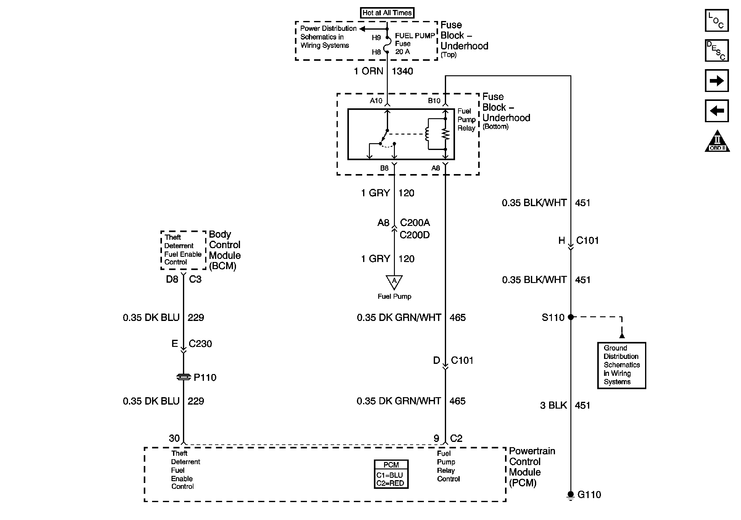
| Figure 6: |
BCM and Fuel Pump |
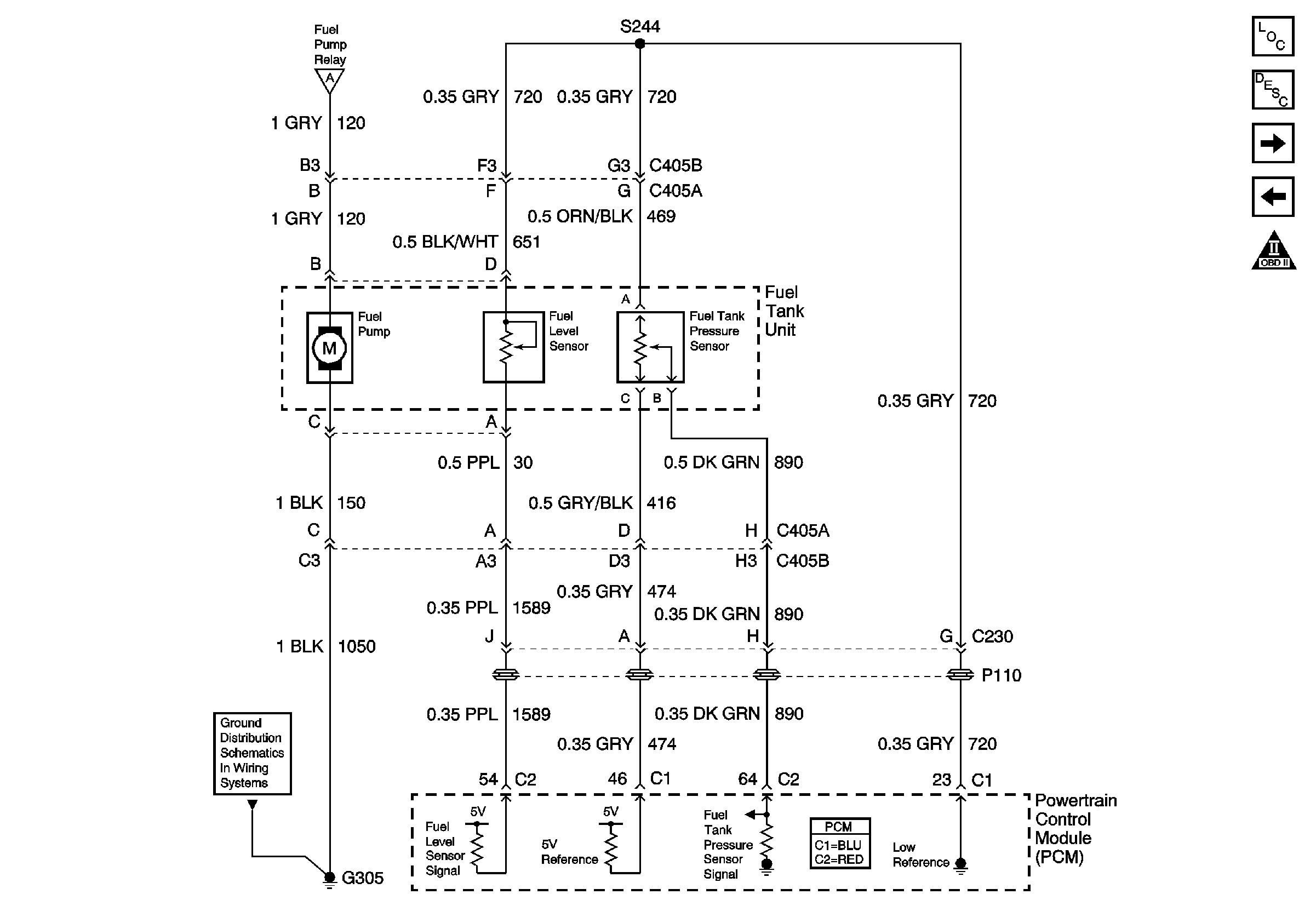
| Figure 7: |
Fuel Tank Unit |
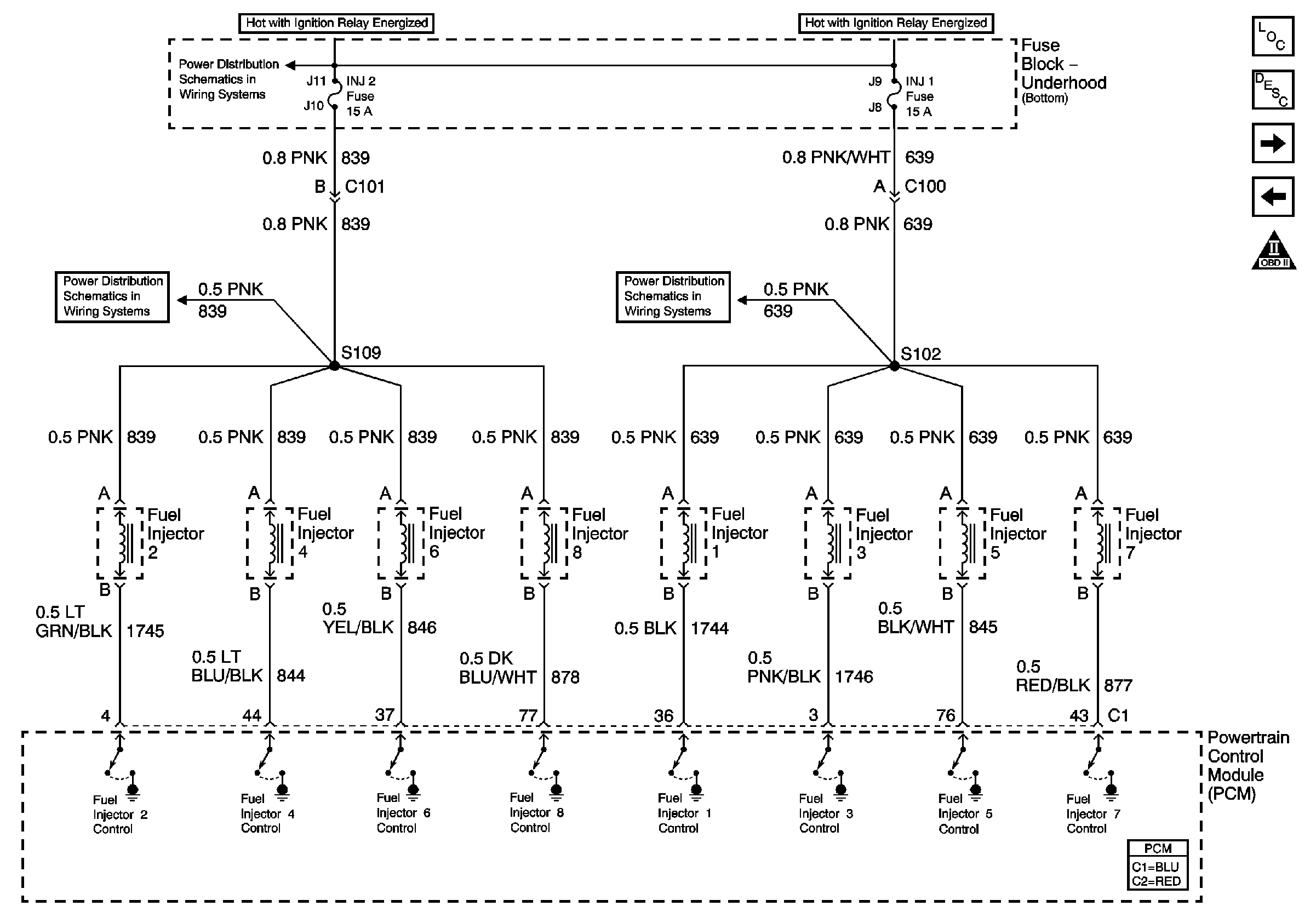
| Figure 8: |
Fuel Injectors |
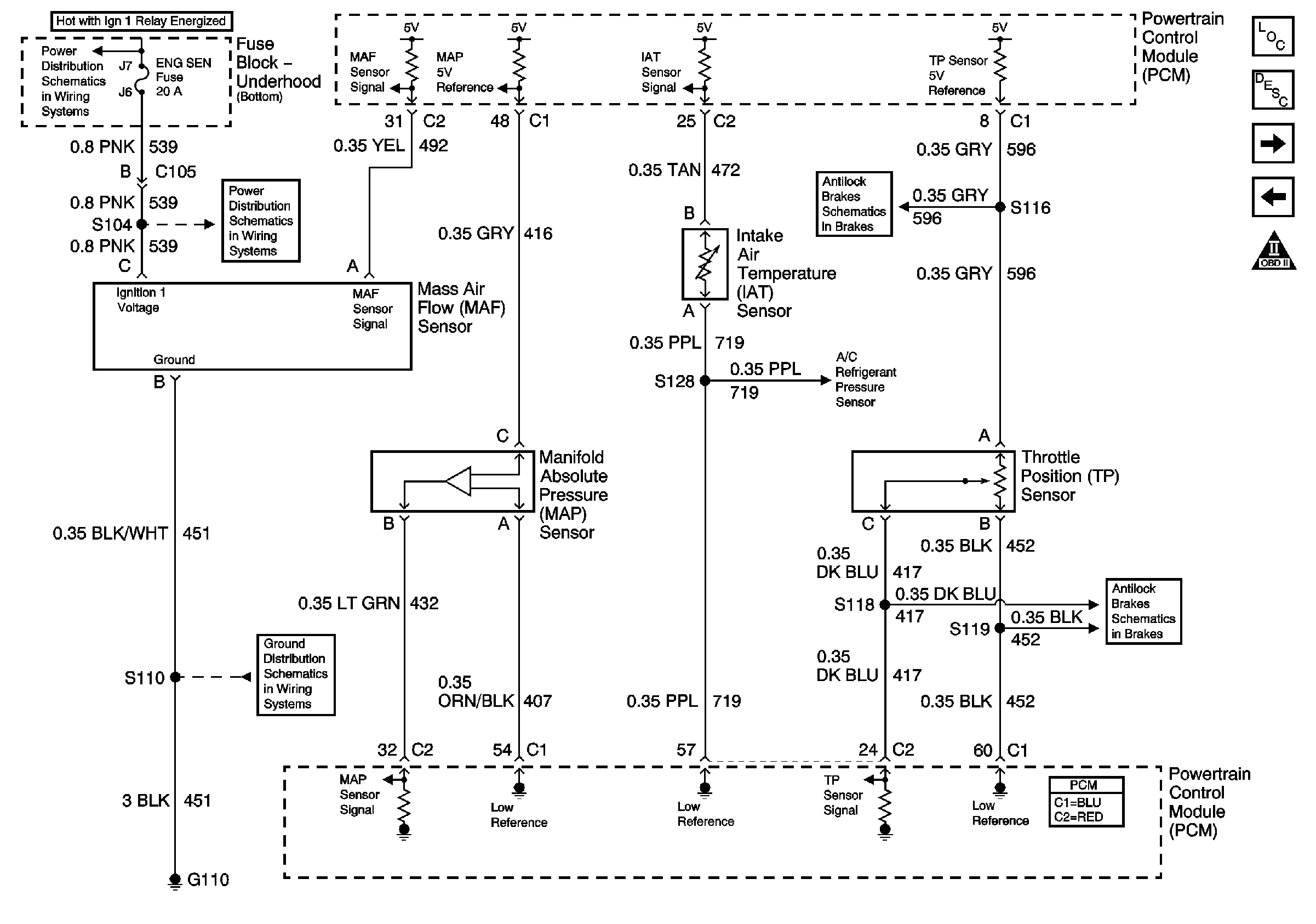
| Figure 9: |
Engine Sensors |
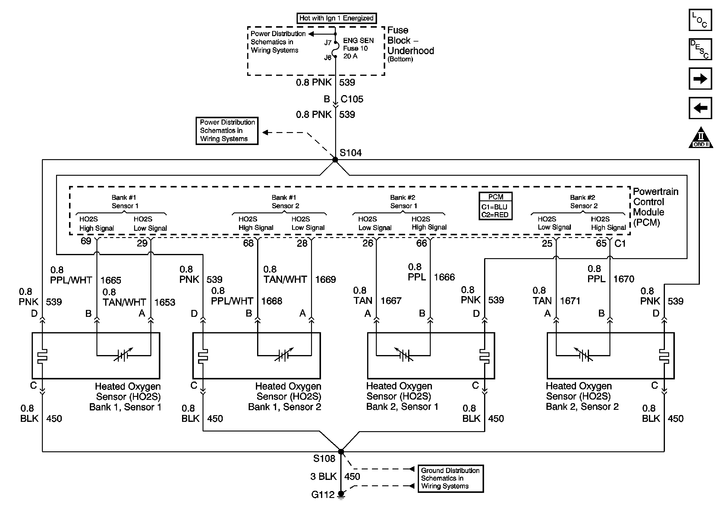
| Figure 10: |
Oxygen Sensors |
| Figure 11: |
AIR Pump and IAC |
| Figure 12: |
BCM, Cruise Control Module, EBCM, IPC, Radio, and VSS |
| Figure 13: |
EVAP |
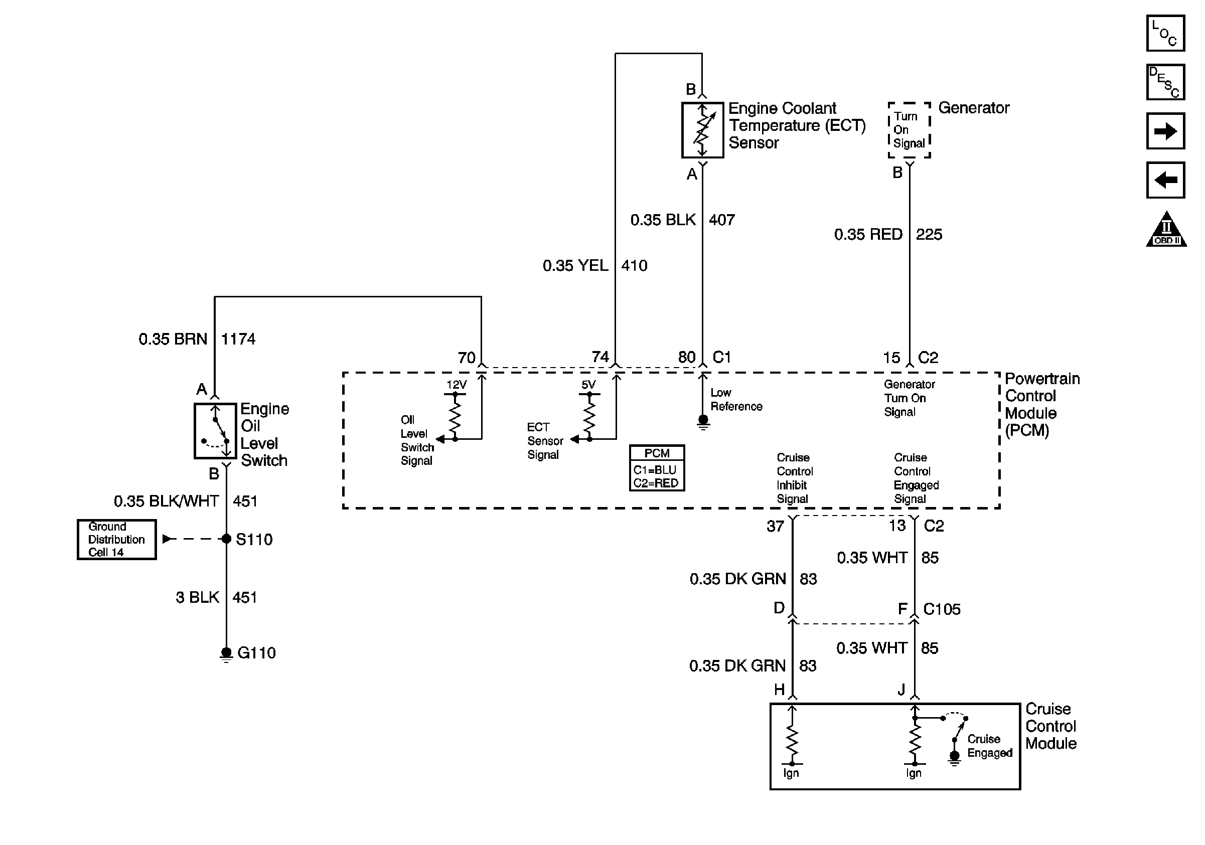
| Figure 14: |
Cruise Control Module, ECT Sensor, Engine Oil Level Switch and Generator |
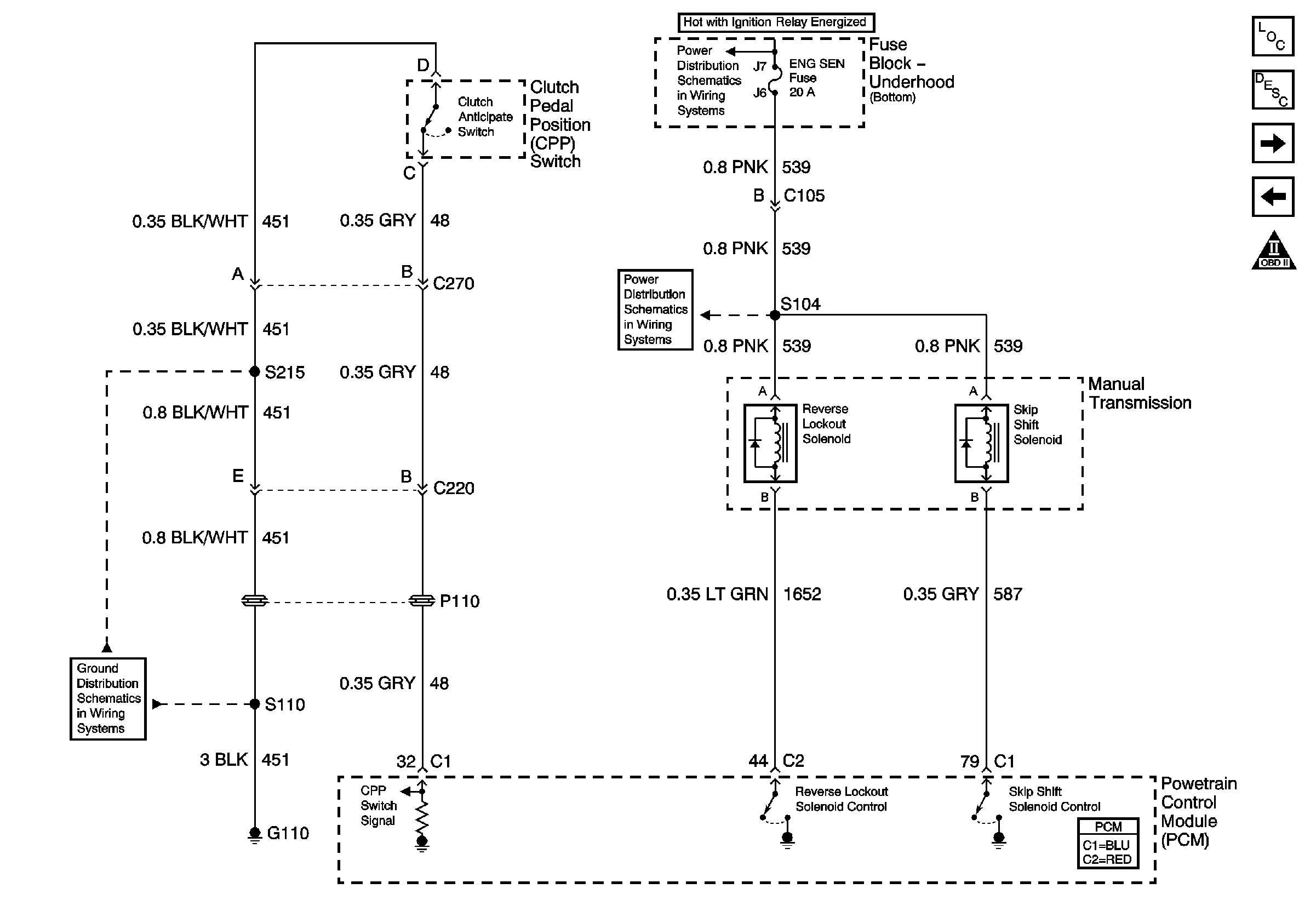
| Figure 15: |
Cruise Control Clutch Switch and Manual Transmission |
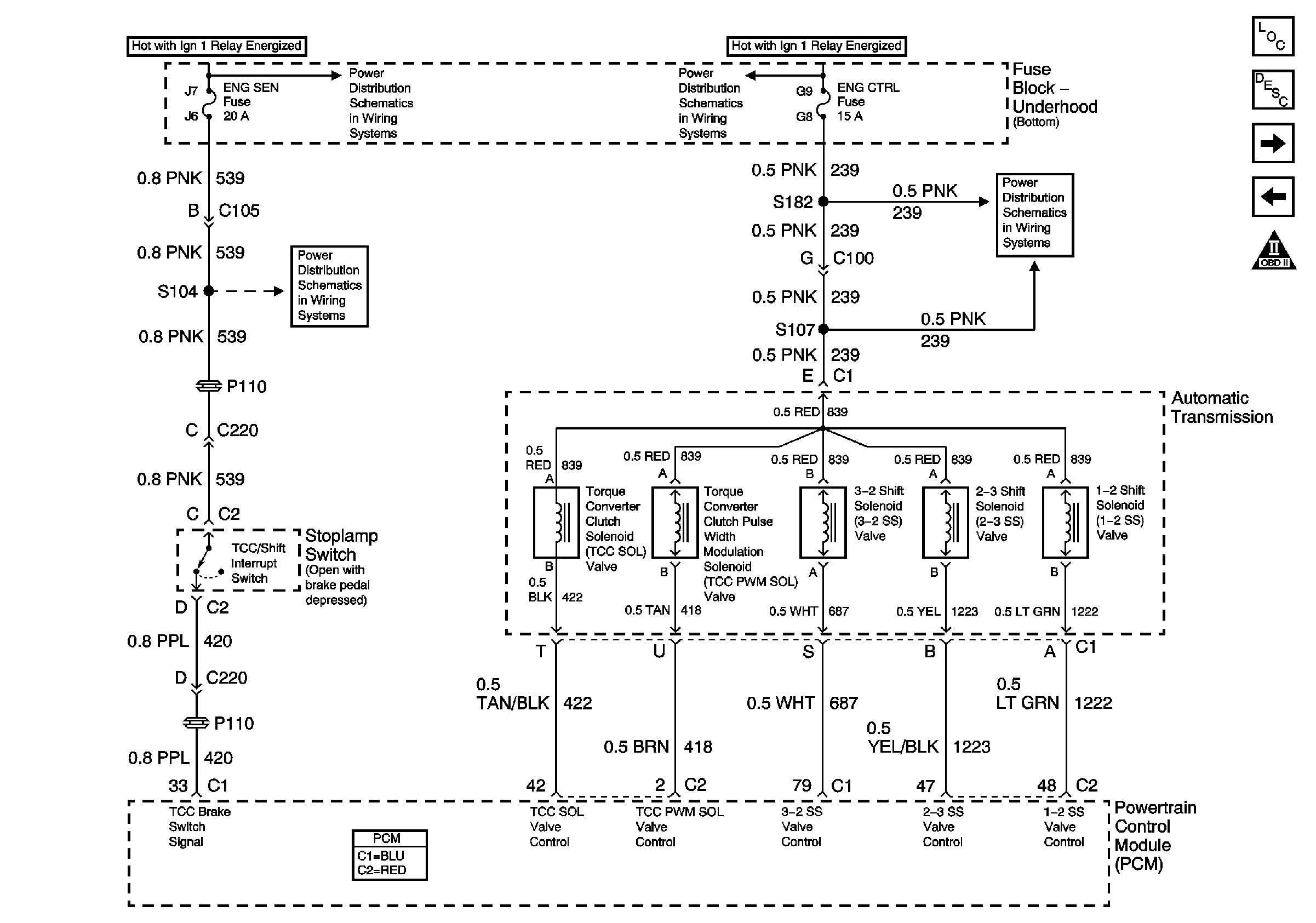
| Figure 16: |
Automatic Transmission and Stop Lamp Switch |
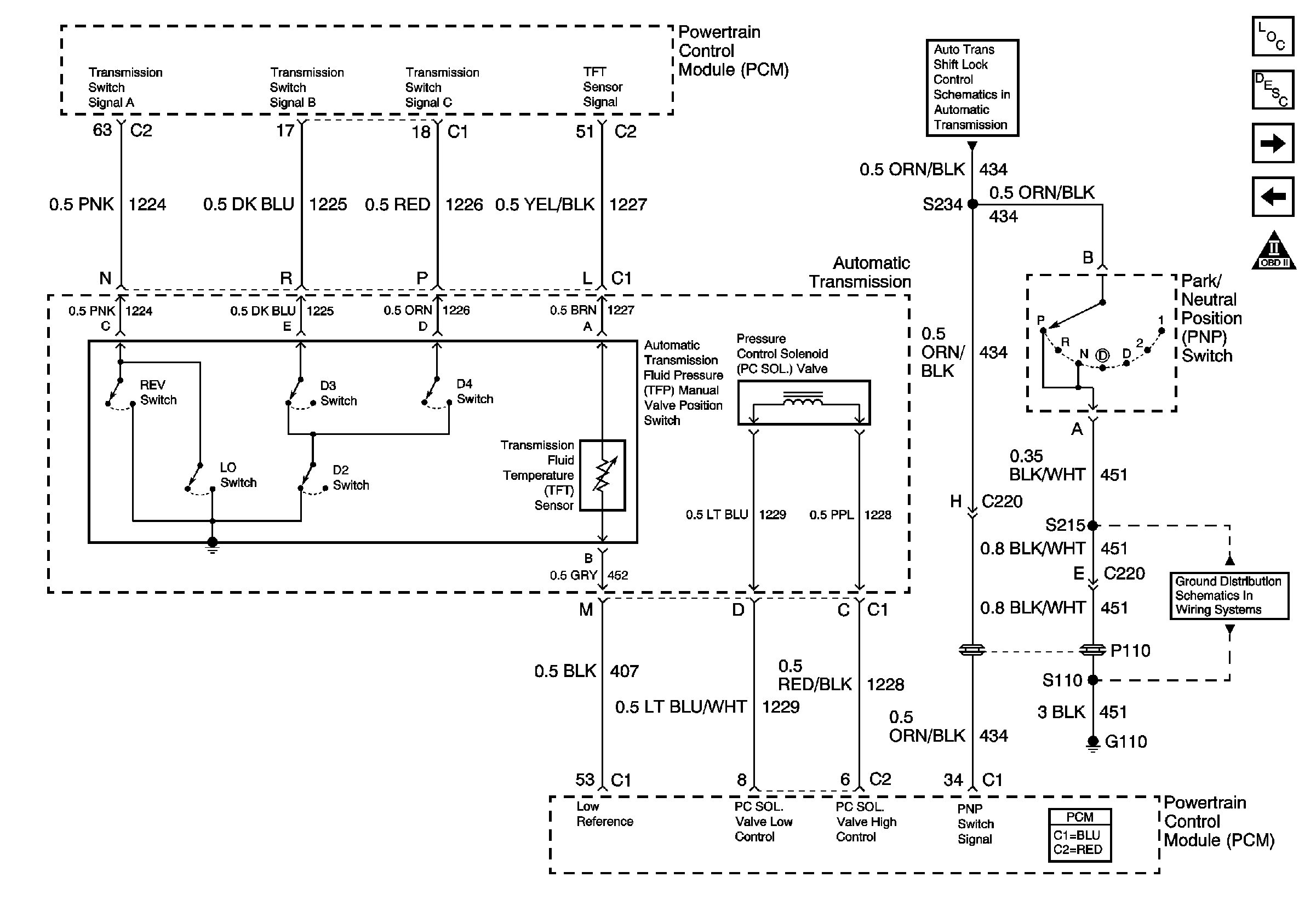
| Figure 17: |
Automatic Transmission and Park/Neutral Position Switch |
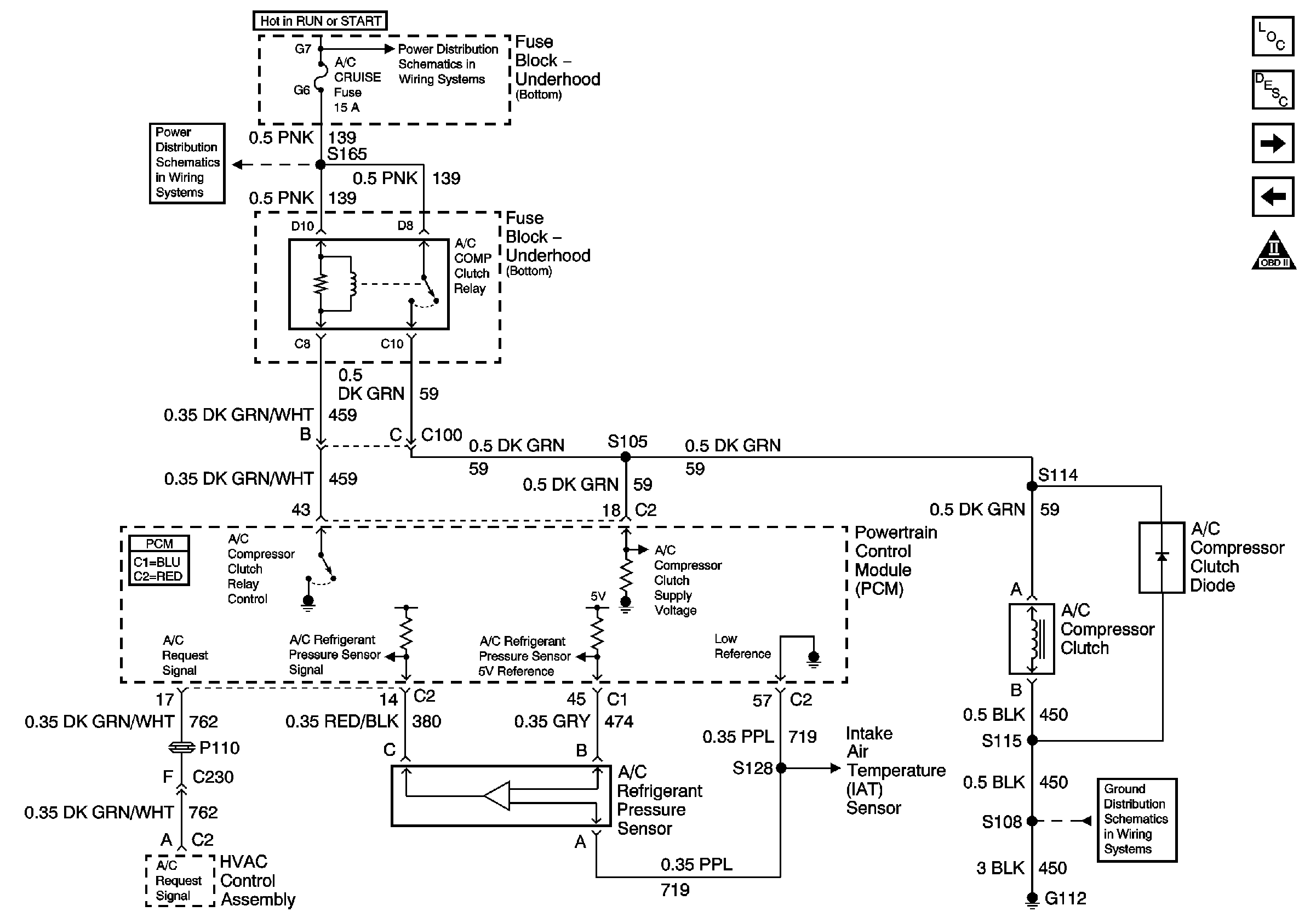
| Figure 18: |
A/C Compressor Control |
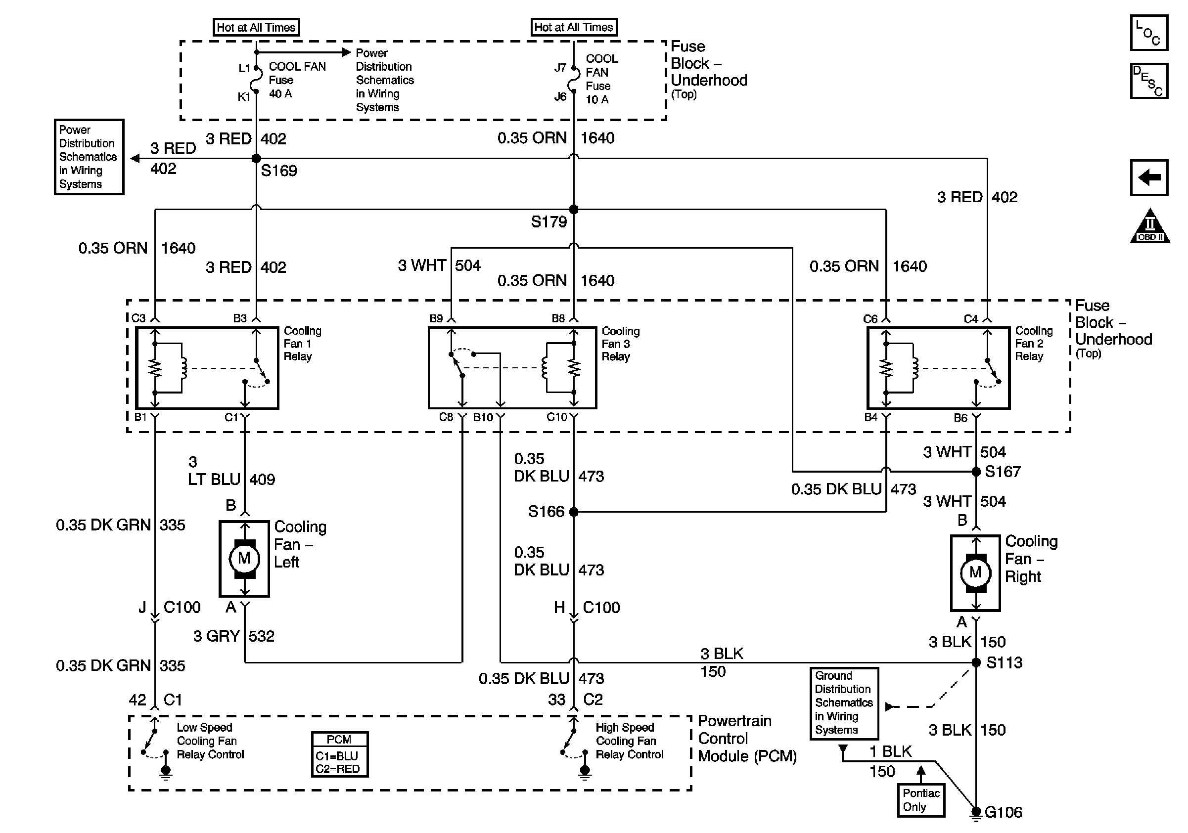
| Figure 19: |
Cooling Fans |
|
|
|
FIG 1
|
|
|
|
FIG 2
|
|
|
|
FIG 3
|
|
|
|
FIG 4
|
|
|
|
FIG 5
|
|
|
|
|
FIG 6
|
|
|
|
FIG 7
|
|
|
|
FIG 8
|
|
|
|
FIG 9
|
|
|
|
FIG 10
|
|
|
|
|
FIG 11
|
|
|
|
FIG 12
|
|
|
|
FIG 13
|
|
|
|
FIG 14
|
|
|
|
FIG 15
|
|
|
|
|
FIG 16
|
|
|
|
FIG 17
|
|
|
|
FIG 18
|
|
|
|
FIG 19
|
|
|
Modified LS1 wiring harness.
|
|
|
modified 2000 ls1 harness, emissions removed, a/c removed, for manual transmission
|
|
|
|